mirror of
https://github.com/bigchaindb/bigchaindb.git
synced 2024-10-13 13:34:05 +00:00
1.0 KiB
1.0 KiB
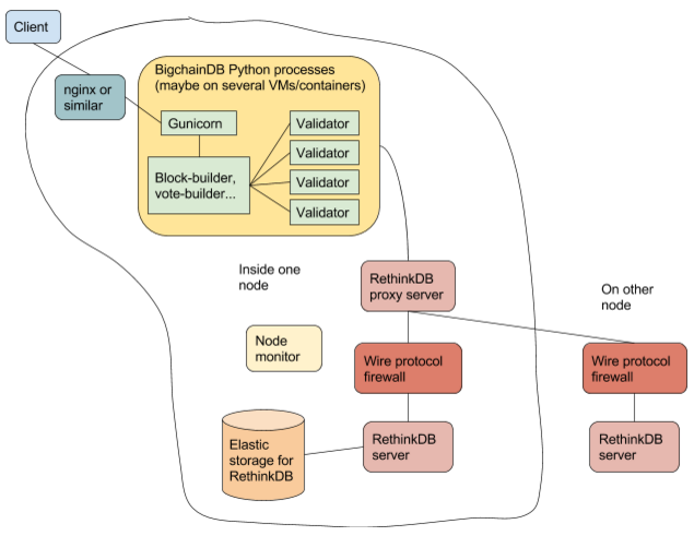
Production Node Components
A BigchainDB node must include, at least:
- BigchainDB Server and
- RethinkDB Server.
When doing development and testing, it's common to install both on the same machine, but in a production environment, it may make more sense to install them on separate machines.
In a production environment, a BigchainDB node should have several other components, including:
- nginx or similar, as a reverse proxy and/or load balancer for the Gunicorn server(s) inside the node
- An NTP daemon running on all machines running BigchainDB code, and possibly other machines
- A RethinkDB proxy server
- A RethinkDB "wire protocol firewall" (in the future: this component doesn't exist yet)
- Scalable storage for RethinkDB (e.g. using RAID)
- Monitoring software, to monitor all the machines in the node
- Configuration management agents (if you're using a configuration managment system that uses agents)
- Maybe more
The relationship between these components is illustrated below.
