This website requires JavaScript.
Explore
Help
Sign In
Mirroristas
/
bigchaindb
Watch
2
Star
0
Fork
0
You've already forked bigchaindb
mirror of
https://github.com/bigchaindb/bigchaindb.git
synced
2024-10-13 13:34:05 +00:00
Code
Issues
Packages
Projects
Releases
Wiki
Activity
Files
a7ed28e539a1ff605a5f5954efeabb078eb9bf26
bigchaindb
/
docs
/
server
/
source
/
_static
/
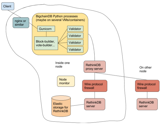
Node-components.png
troymc
cd2fd494ac
Moved docs directory to docs/server, except README.md
2016-10-27 14:09:24 +02:00
82 KiB
635x491px
Raw
History
Reference in New Issue
View Git Blame
Copy Permalink